DIY Arduino Pulse Sensor 10 Steps Circuit Diagram Hello! For my very first instructable I wanted to show how to build a pulse generator circuit using the ever so popular 555 timer chip. This is a very simple, yet very important, circuit to build and understand. It provides a great introduction into integrated circuits and the 555 chip finds its way into many more sophisticated circuits.

Working of the circuit heartbeat sensor circuit. This electronic project circuit is designed with a dual operational amplifier IC lm 358. It is an 8 pin IC. We are going to use the Arduino Pulse Sensor module to sense the pulse from the finger. This sensor gives an analog signal to the input of the Ic.

Simple Pulse Generator Circuit Circuit Diagram
One solution would be to add more inverters to your pulse generator. Another would be to use a differential detector with a lower threshold and higher input impedence. You need to create a specification for your circuit. E.g., what are the static timing characteristics of the pulse you want to detect?

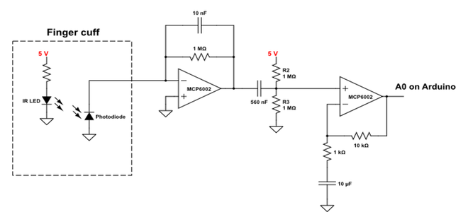
Pulse Sensor Circuit. The following figure shows the internal circuit diagram of a pulse sensor. It consists of optical heart beat sensor, an amplification circuit, and a noise cancellation circuit. In conclusion, we have learned about a simple pulse sensor that detected pulse on the basis of light. Through various example sketches from the The high pass filter created by the 1k resistor and 10uF capacitor (Step 7) is not very well tuned for the pulse frequency. The cut-off frequency for the 1k resistor and 10uF capacitor is about 16Hz which is well above the pulse frequency of 1.2Hz. Unfortunately, I simply overlooked this when first making the circuit.

Rising edge pulse detector from logic gates Circuit Diagram
In this video, I'm gonna show you how to make a simple pulse oximeter at home by doing it yourself. This device will read SpO2 and Heart data from the MAX30100 sensor and display it on the OLED Display. I'm gonna use a conventional pulse oximeter-like device for this project, which I made in one of my previous videos. have built the easy pulse heart rate monitor . i change some value of capacitor and resistor before the led start blinking and i change the sensor also. in the circuit. the i c I use is lm342. since I don't have access to microcontroller to count the pulse in my country I have to manipulate clock to count the pulse and 555 timer ic to time the clock to stop counting for every 1 minute to get How to make a Simple Heartbeat Sensor Circuit. 19654 Views May 19, 2019 Afzal Rehmani . Electronics Projects LM358 Circuits Simple Electronic Circuits. The Heartbeat Sensor is used to measure the functions of the heart like heart rate (speed of the heart) body temperature & blood pressure. Today, Heartbeat Sensors are not only used in medical
